La proposta di Jito mira a una nuova utilità di $JTO e a una maggiore sicurezza economica per gli staker
Una nuova proposta di governance di Jito mira a fornire agli staker di $JTO maggiori ricompense.
- Pubblicato:
- Modificato:
Jito, fornitore di infrastrutture Solana e il più grande operatore di staking della rete per TVL, ha annunciato una proposta di governance incentrata sulla fornitura di ricompense per lo staking di $JTO e su una maggiore sicurezza economica.
Se approvata, JIP-10 (Jito Improvement Proposal) aggiungerà una fonte secondaria di sicurezza economica, decentralizzando il processo di distribuzione dei Jito Tip e aggiungendo valore e utilità al token $JTO.
Che cos'è la JIP-10 e come potrebbe giovare a $JTO e al più ampio protocollo Jito?
La proposta JIP-10
Presentata dal fondatore di MetaDAO Proph3t, JIP-10 nasce dalla motivazione della comunità di aumentare la sicurezza economica del Tiprouter NCN (Node Consensus Network), il processo attraverso il quale i Jito Tips vengono distribuiti attraverso l'ecosistema.
Il valore dei Jito Tips raccolti è aumentato significativamente da quando è stato creato il Tiprouter NCN. Secondo la proposta, il valore dei Jito Tips è raddoppiato da ottobre.

Proph3t sostiene “Con l'aumento del valore a rischio nell'ultimo mese e la potenziale ulteriore crescita, ulteriori livelli di sicurezza sono giustificati”.
Aggiungendo $JTO staked all'NCN di Tiprouter, Proph3t sostiene che la sicurezza di Tiprouter sarà migliorata nei seguenti modi:
- .
TVL rafforzato - Gli attaccanti avranno bisogno di un capitale significativamente maggiore se vogliono controllare una supermaggioranza di quote e sfruttare il protocollo.
-
Diversificazione delle puntate - Agli attaccanti verrebbe inoltre richiesto di acquisire grandi quantità di $JTO, il che contribuisce a diversificare il TVL dal valore dei soli LST.
Oltre a rafforzare la sicurezza economica di Jito’la proposta introduce anche ricompense per lo staking di $JTO, il token di governance nativo del protocollo. Questo sviluppo trasformerebbe $JTO in un asset fruttifero, dandogli maggiore utilità e incentivi.

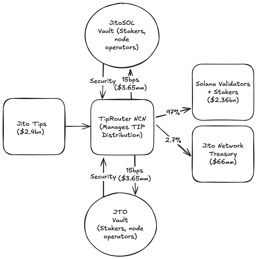
Se la proposta verrà approvata, il nuovo Vault $JTO guadagnerà una commissione di 15 pb dal totale delle commissioni NCN di Tiprouter del 3% maturate tramite i suggerimenti di Jito. Collettivamente, il Vault $JitoSOL e il Vault $JTO guadagnerebbero ciascuno 15bps di commissioni, mentre il restante 2,7% verrebbe trasferito alla tesoreria del DAO Jito, come indicato nel diagramma di supporto della proposta.
JIP-10 sarà soggetto a un periodo di discussione di 30 giorni, che consentirà ai membri della comunità di deliberare sui potenziali risultati. Dopo questo periodo, Jito DAO avrà 5 giorni per votare sulla proposta, e la decisione finale sarà sottoposta al mercato decisionale di MetaDAO.
Cosa potrebbe significare questo per $JTO?
I detentori di $JTO hanno reagito in gran parte positivamente alla proposta, ritenendo che ogni utilità aggiuntiva per l'asset sia positiva per il protocollo.
Il fondatore di Asymmetric Joe McCann ha sostenuto la proposta, dichiarando che $JTO è “criminalmente sottovalutato”.

$JTO ha registrato una buona performance da quando la proposta è stata lanciata. L'asset ha registrato un'impennata del 20,3% in 24 ore, passando da 3,00 dollari a 3,61 dollari in base ai dati di Step Finance. Tuttavia, è più probabile che ciò sia dovuto alle dinamiche e al sentimento rialzista dei mercati delle criptovalute piuttosto che basarsi specificamente su una proposta di governance approvata.
Leggi di più su SolanaFloor
I portafogli Solana sono ovunque
Phantom Flips TikTok, Google Gemini in App Store Rankings
Che cos'è lo Staking?
