La proposition de Jito vise une nouvelle utilité du $JTO et une plus grande sécurité économique pour les Stakers
Une nouvelle proposition de gouvernance de Jito vise à mieux récompenser les stakers de $JTO.
- Publié:
- Édité:
Jito, un fournisseur d'infrastructure de Solana et le plus grand opérateur de staking du réseau par TVL, a annoncé une proposition de gouvernance visant à fournir des récompenses de staking de $JTO et une sécurité économique améliorée.
Si elle est adoptée, la proposition JIP-10 (proposition d'amélioration de Jito) ajoutera une source secondaire de sécurité économique.
Si elle est adoptée, JIP-10 (Jito Improvement Proposal) ajoutera une source secondaire de sécurité économique, décentralisant le processus de distribution des conseils Jito et ajoutant de la valeur et de l'utilité au jeton $JTO.
Qu'est-ce que la JIP-10, et comment pourrait-elle bénéficier à $JTO et au protocole Jito dans son ensemble ?
La proposition JIP-10
Soumise par le fondateur de MetaDAO Proph3t, JIP-10 est née de la motivation de la communauté à augmenter la sécurité économique du Tiprouter NCN (Node Consensus Network), le processus par lequel les Jito Tips sont distribués à travers l'écosystème.
La valeur des Jito Tips collectés a augmenté de manière significative depuis la création du Tiprouter NCN. Selon la proposition, la valeur des Jito Tips a doublé depuis le mois d'octobre.
Tiprouter NCN.

La valeur des Jito Tips a doublé depuis le mois d'octobre.
Proph3t argumente “Avec l'augmentation de la valeur à risque au cours du dernier mois et la croissance potentielle, des couches de sécurité supplémentaires sont justifiées&rdquo ;.
En ajoutant des $JTO monnayés au NCN de Tiprouter, Proph3t affirme que la sécurité de Tiprouter sera améliorée de la manière suivante :
Les $JTO monnayés seront ajoutés au NCN de Tiprouter.
-
Bolstered TVL - Les attaquants auront besoin de beaucoup plus de capital s'ils veulent contrôler une supermajorité d'enjeux et exploiter le protocole.
La sécurité de Tiprouter sera améliorée de la façon suivante
-
Diversification des enjeux - Les attaquants seraient également tenus d'acquérir de grandes quantités de $JTO, ce qui contribue à diversifier la TVL par rapport à la seule valeur des LST.
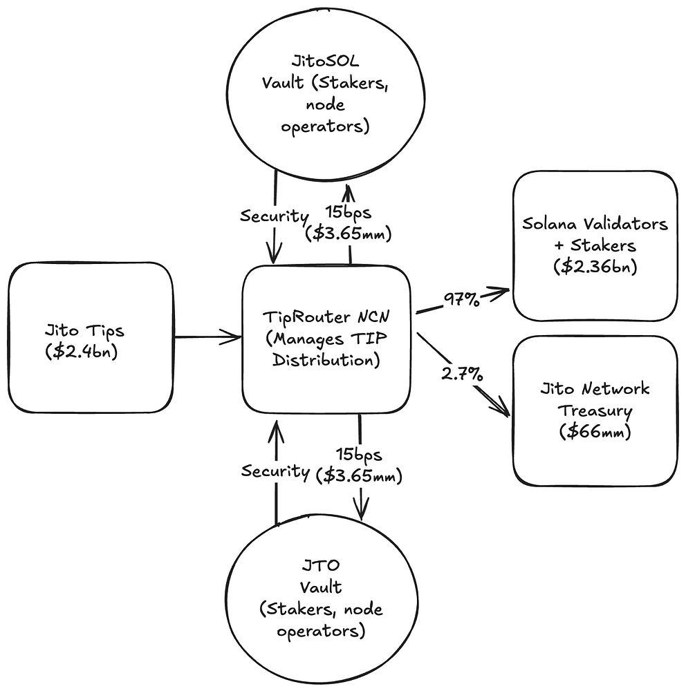
Si la proposition est adoptée, le nouveau coffre-fort $JTO percevra une commission de 15 points de base sur le total des 3 % de commissions Tiprouter NCN accumulées grâce aux pourboires Jito. Collectivement, la chambre forte $JitoSOL et la chambre forte $JTO gagneraient chacune 15 points de base de frais, les 2,7 % restants étant transférés au Trésor de la DAO Jito, comme l'indique le diagramme d'appui de la proposition.
JIP-10 sera soumis à une période de discussion de 30 jours, permettant aux membres de la communauté de délibérer sur les résultats potentiels. Après cette période, Jito DAO aura 5 jours pour voter sur la proposition, avec une finale qui sera soumise à un marché de décision MetaDAO.
JIP-10 sera soumis à une période de discussion de 30 jours, permettant aux membres de la communauté de délibérer sur les résultats potentiels.
Qu'est-ce que cela pourrait signifier pour $JTO?
Les détenteurs de $JTO ont largement réagi positivement à la proposition, estimant que toute utilité ajoutée à l'actif est positive pour le protocole.
Le fondateur d'Asymetric, Joe McCann, a défendu la proposition, déclarant que $JTO était “criminellement sous-évalué&rdquo ;.
La proposition a été approuvée par le Conseil d'administration de la Banque centrale européenne (BCE).

$JTO s'est bien comporté depuis que la proposition a été mise en ligne. L'actif a bondi de 20,3 % en 24 heures, passant de 3,00 $ à 3,61 $ selon les données de Step Finance. Cependant, cela est plus probablement dû à la dynamique et au sentiment haussiers sur les marchés cryptographiques qu'à une proposition de gouvernance approuvée.
Lire la suite sur SolanaFloor
Les portefeuilles Solana sont partout
Les portefeuilles Solana sont partout
Phantom Flips TikTok, Google Gemini in App Store Rankings
Phantom Flips TikTok, Google Gemini in App Store Rankings
.
Qu'est-ce que le Staking ?
